肝细胞癌(Hepatocellular Carcinoma, HCC)是全球范围内最常见的恶性肿瘤之一,占所有肝癌病例的90%以上。HCC 的早期症状不明显,大多数患者在确诊时已处于疾病晚期,治疗选择有限,预后较差。目前,HCC 的主要治疗方法包括手术切除、肝移植、局部消融和系统治疗等。然而,由于 HCC 的高度异质性和复杂的生物学行为,这些治疗方法的疗效往往不尽如人意。近年来,免疫治疗在 HCC 的治疗中取得了显著进展,尤其是免疫检查点抑制剂的应用,为 HCC 患者带来了新的希望。然而,尽管免疫检查点抑制剂(如抗PD-1疗法)和靶向药物在晚期HCC治疗中取得进展,但患者响应率差异显著,亟需探索新的治疗靶点以改善疗效。
近年来,蛋白质翻译后修饰(PTM)在肿瘤发生中的作用备受关注,其中SUMO化(SUMOylation)作为一种可逆的修饰过程,通过调控蛋白稳定性、互作能力及亚细胞定位参与癌症进展。SUMO特异性蛋白酶家族(SENPs)负责去SUMO化修饰,SENP3 是 SUMO 特异性肽酶家族的一员,能够去除蛋白质上的 SUMO 修饰,从而调节蛋白质的功能。SENP3 在多种癌症中表达异常,包括肝细胞癌、乳腺癌、前列腺癌和结直肠癌等。然而,SENP3 在 HCC 中的具体作用及其分子机制尚不完全清楚。
在最新的研究中,凯发k8官网医学院江春平/吴俊华团队发现,SENP3在HCC中显著高表达,并通过调控肿瘤细胞内在恶性表型和重塑免疫微环境双重机制促进肝癌进展。更关键的是,靶向抑制SENP3不仅抑制肿瘤生长,还可显著增强抗PD-1疗法的效果,该研究为HCC治疗提供了全新策略。
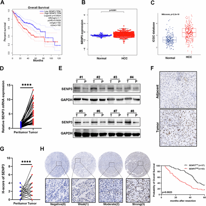
这项研究首先通过Kaplan-Meier 生存分析及TCGA 和 ICGC 数据库的分析发现 SENP3 在 HCC 组织中的表达水平显著高于正常肝组织,紧接着研究团队通过 qPCR , Western blot 以及免疫组化(IHC)实验对临床样本进行分析证实,SENP3在HCC组织中显著高表达,且与患者预后不良密切相关,这都揭示了SENP3在HCC恶性进展中发挥重要作用(图1)。

图1. SENP3 在 HCC 组织中高表达并与患者生存率负相关
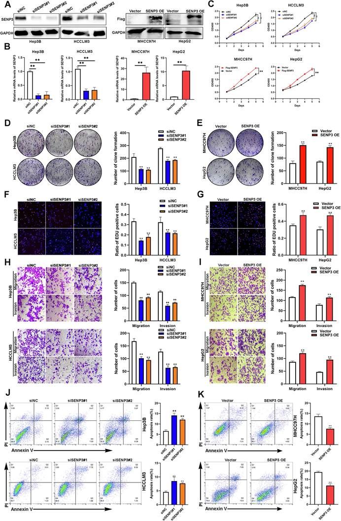
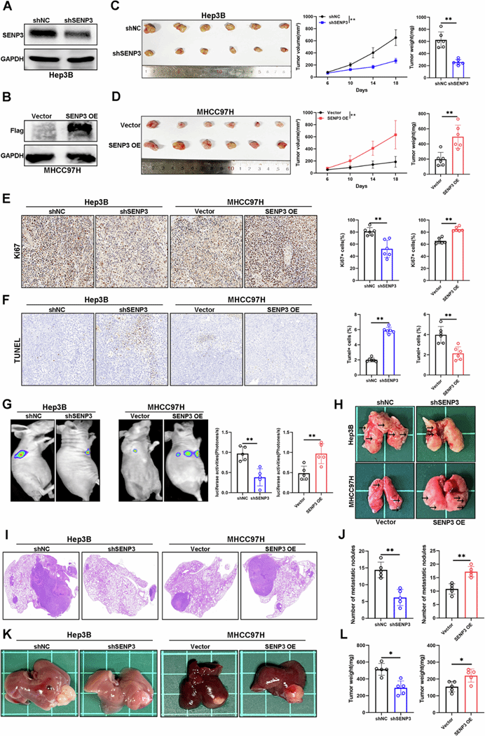
研究团队对SENP3 在 HCC 中的具体作用进行深入的探究。首先通过多种体外功能实验揭示了敲低SENP3可抑制肝癌细胞的增殖、迁移和侵袭能力,并促进肝癌细胞凋亡;而过表达SENP3则加剧恶性表型(图2)。随后,在多种小鼠模型(皮下移植瘤、肺转移模型和原位肝肿瘤模型)中对SENP3的具体作用进行体内实验验证,结果显示SENP3的缺失显著抑制肿瘤生长和转移(图3)。体内和体外实验共同证明了SENP3是HCC恶性进展的关键驱动因子及其是肿瘤生长和转移中的关键因子。

图2. SENP3 在体外促进 HCC 细胞恶性表型的形成

图3. SENP3 在体内促进 HCC 的生长和转移
研究团队紧接着对SENP3在HCC中的具体作用机制展开了研究,通过一系列实验,研究团队发现SENP3能够直接与RACK1结合,并且能够去除RACK1上的SUMO2/3修饰,特别是RACK1的K264和K271位点。这一去SUMO化作用增加了RACK1的稳定性,并促进了RACK1与PKCβII的相互作用,从而影响下游信号通路的激活(图4)。团队进一步探讨了SENP3对RACK1稳定性和功能的影响。实验结果显示,SENP3的表达水平能够调节RACK1的蛋白稳定性,敲低SENP3会导致RACK1的泛素化增加,从而加速其降解,而SENP3过表达则相反。此外,SENP3通过去SUMO化修饰RACK1,增强了RACK1与PKCβII的结合,从而促进了eIF4E的磷酸化和相关癌基因的翻译,进一步推动了HCC细胞的恶性表型(图5)。此外,SENP3-RACK1轴还通过调控核糖体功能增强肿瘤细胞的代谢适应性。

图4. SENP3解除了SUMO2/3对RACK1的控制

图5. SENP3 可促进 RACK1 的稳定性及其与 PKCβII 的相互作用
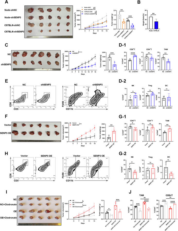
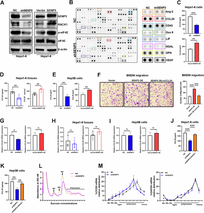
团队进一步研究发现,肿瘤内源性SENP3通过促进肿瘤相关巨噬细胞(TAMs)的浸润来重塑免疫微环境,从而抑制抗肿瘤免疫反应。在免疫健全小鼠中,SENP3敲低显著抑制了肿瘤生长并延长了总体生存时间,而在免疫缺陷小鼠中上述效果较弱。流式细胞术分析显示,SENP3敲低减少了TAMs的浸润,同时增加了CD8+ T细胞和NK细胞的数量,而SENP3过表达则相反。此外,巨噬细胞的缺失可以逆转SENP3介导的肿瘤促进作用,进一步证实了SENP3通过招募TAMs来促进肿瘤生长(图6)。同时,研究团队也揭示了SENP3通过上调CCL20的表达来促进TAMs的招募,从而重塑免疫微环境。在实验中,SENP3敲低显著降低了CCL20的蛋白水平,而SENP3过表达则显著增加了CCL20的蛋白水平。此外,SENP3主要通过调节CCL20的翻译效率来影响其蛋白水平,而不是通过mRNA水平。过表达RACK1可以部分恢复SENP3敲低对CCL20分泌的影响,这表明SENP3通过RACK1依赖的方式调节CCL20的翻译过程(图7)。

图6. 肿瘤内源性 SENP3 通过促进 HCC 中肿瘤相关巨噬细胞的浸润来重塑免疫微环境

图7. SENP3 通过上调 CCL20 表达促进肿瘤相关巨噬细胞的募集
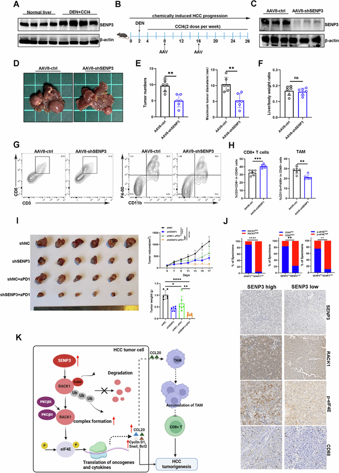
最后,研究团队发现在化学诱导的HCC模型中,肝特异性敲低SENP3显著减少肿瘤数量和体积。联合使用SENP3抑制剂与抗PD-1抗体可显著增强疗效,相较于单一治疗组,联合治疗组肿瘤体积缩小超过60%。这一协同效应归因于SENP3抑制后TAMs减少和CD8+ T细胞活性增强,从而重塑肿瘤免疫微环境(图8)。

图8. 靶向 SENP3 抑制 HCC 的进展并增强抗 PD-1 治疗的疗效

图8K. 本研究的主要发现与模式机制图,揭示了SENP3/RACK1轴驱动HCC进展与免疫逃逸的机制
本研究首次揭示了SENP3在HCC中的双重作用机制,发现 SENP3 通过促进肿瘤相关巨噬细胞(TAMs)的浸润和重塑免疫微环境,增加肿瘤微环境(TME)中调节性 T 细胞(Treg)的浸润,从而抑制抗肿瘤免疫反应。该研究不仅阐明了SUMO化修饰在HCC中的新机制,还创新性地将肿瘤细胞内在信号与免疫微环境调控相结合,为联合治疗提供了重要靶点。
近日,凯发k8官网医学院江春平教授/吴俊华教授团队在Cell Death & Differentiation上发表了题为“SENP3 inhibition suppresses hepatocellular carcinoma progression and improves the efficacy of anti-PD-1 immunotherapy”的研究论文。凯发k8官网医学院博士生汪鹏和博士毕业生仇建南等人为该研究论文的共同第一作者。凯发k8官网医学院江春平教授、吴俊华教授和王忠夏副主任医师等人为该论文的共同通讯作者。该研究得到了国家自然科学基金(82772819、81972888)、省实验室项目(编号SY5202202、JNL-202219B、JNL-202204A以及JNL-2023017D)及省重点研发计划(BE2022840)的资助。
原文链接:https://doi.org/10.1038/s41418-024-01437-9